中国草学会

会员登录 会员注册
奖励评价
科学普及
研究进展
会员之家
会议系统
 

关注中国草学会

 

关注中国草学会信息之窗

Nat Commun|马啸/杨勇志/刘建全/白史且等基于异源六倍体披碱草基因组揭示Y单倍型在小麦族的起源及海拔适应性

发布时间:2025年4月3日 来源:中国草学会

Nat Commun|马啸/杨勇志/刘建全/白史且等基于异源六倍体披碱草基因组

揭示Y单倍型在小麦族的起源及海拔适应性

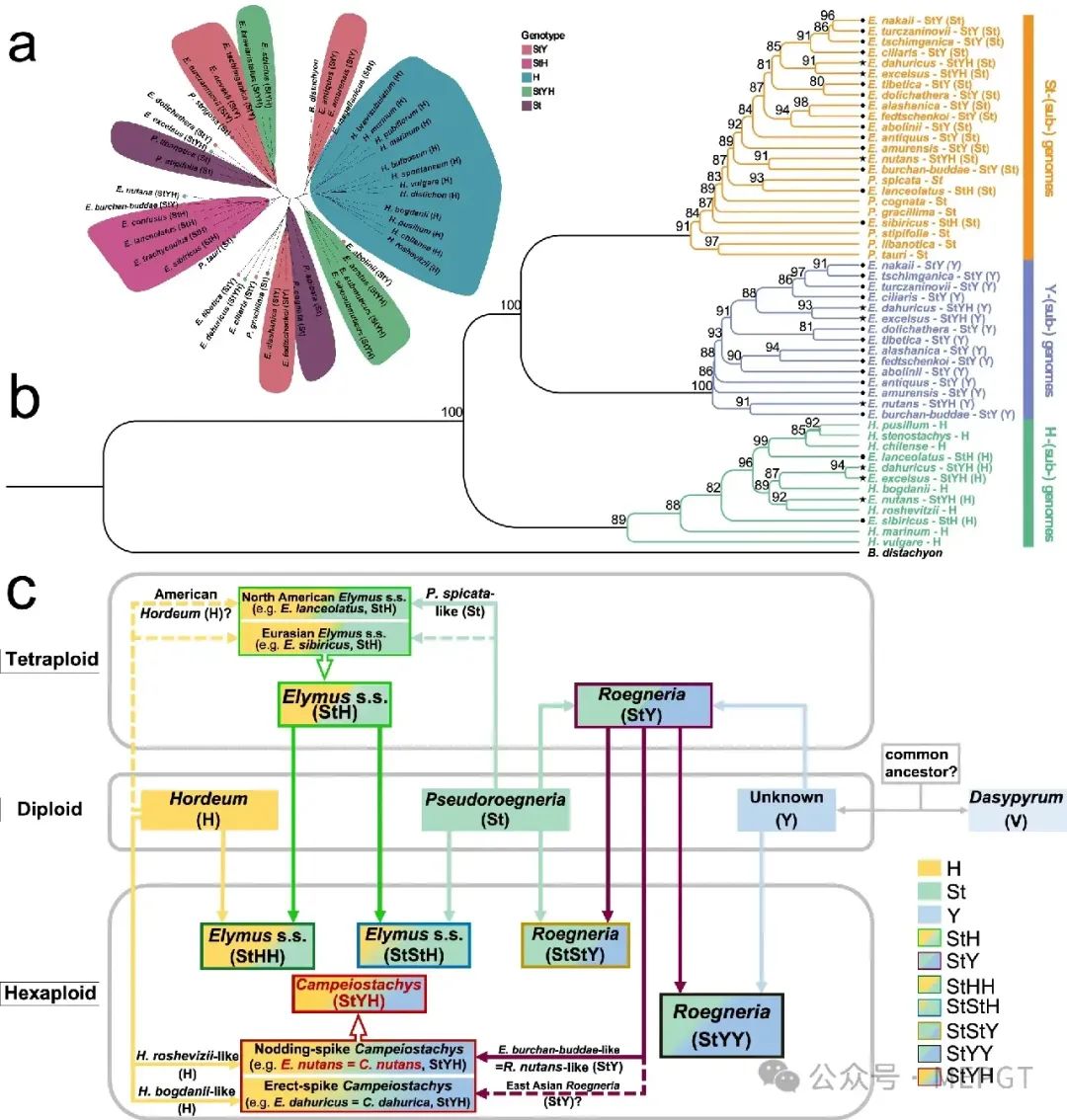
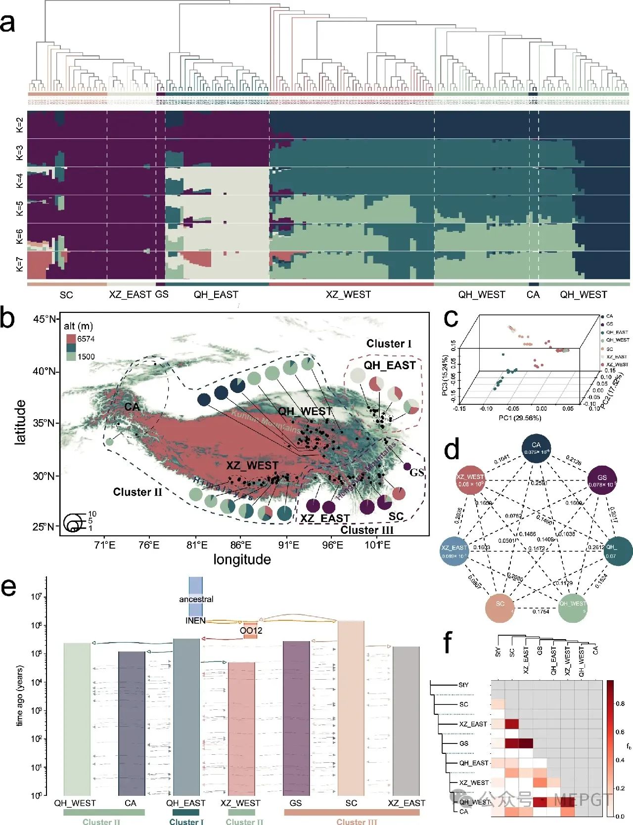
       公元2025年4月1日,N1级自然指数期刊Nature Communications(IF=14.7)在线发表了四川农业大学草业科技学院马啸教授课题组题为"Analysis of allohexaploid wheatgrass genome reveals its Y haplome origin in Triticeae and high-altitude adaptation"的研究论文。该研究从头组装并注释了在青藏高原广泛分布和利用的披碱草属多年生物种—垂穗披碱草(Elymus nutans)的染色体级别参考基因组,首次分离出Y基因组完整参考序列并明确了其起源进化,报道了一个高海拔禾草应对强紫外辐射(UV-B)胁迫的新分子机制。

      披碱草属(ElymusL.)牧草是我国高海拔草原生态建设和草牧业发展中的利用最广泛的多年生乡土草类群,其异源多倍体物种的复杂基因组网状演化机制和适应高海拔极端环境的分子机制不明一直是麦类作物近缘种进化领域待解决的重要科学问题之一,也是此类高寒牧草开展分子育种利用的主要障碍。

       该研究基于基因组学和群体遗传学方法发现垂穗披碱草Y亚基因组与簇毛麦的V基因组为同源起源,确定了其可能的父母本祖先物种供体分别为紫大麦草和垂穗鹅观草,并明确了含有St、Y、H基因组组成的披碱草属物种的基本网状演化模式。基于广泛采集的代表性野生种质的全基因组重测序数据,结合全基因组关联分析(GWAS)、气候-基因型关联分析(GEA)以及启动子活性、过表达和突变体分子生物学实验验证等对垂穗披碱草适应不同海拔环境的分子机制展开探究,重点解析了其对于UV-B的适应性机制,丰富了不依赖于UVR8的UV-B防御途径—即MAPKKK18对于植物UV-B适应性的负向调控作用。

       该研究标志了我国披碱草属基因组和抗逆基因资源发掘研究方面的阶段性重大进展,具有重要的科学意义和实际应用价值,将为披碱草属等小麦族多年生牧草的起源演化和抗逆分子育种相关研究提供重要参考。

       四川农业大学草业科技学院马啸教授、兰州大学杨勇志和刘建全教授、西南科技大学白史且教授为联合通讯作者,在读博士生熊毅(川农)、袁帅(兰大)、熊艳丽(川农)和在读硕士生李李醉乐(兰大)、彭靖涵(川农)为论文的共同第一作者。我校小麦研究所凡星教授作为共同作者参与并为本研究提供了部分野生种质资源材料。四川省草原科学研究院、中国农业大学、西南林业大学等单位也对本研究提供了支持。本研究得到了国家重点研发计划、国家自然科学基金、四川省"十四五"饲草育种攻关等项目的联合资助。

       论文链接:https://www.nature.com/articles/s41467-025-58341-0